The warning; The blog post is High Level, but the benefits can be mind-blowing.
Enterprise Architecture is about understanding and change. In today’s business, change is everywhere and the essential part to survive. But change is not easy. To have insights and understanding of your own organization is essential for change and risk assessment. Understanding how people, processes and technology are connected will give focus to achieve high value benefits. In my profession we use the Microsoft Dynamics technology stack as a main driver for implementing improvements. But we also acknowledge that Dynamics 365 is not the only system at work. Even though Dynamics 365 is a central component, there always will be many other systems, processes and technologies that is included in the enterprise architecture (EA). We need a way to describe all these connections in uniformed way, that allows us to communicate a model for enterprises dynamically.
But why should EA mapping be a central part of your business? here are 6 business motivators and benefits of having a structured approach of the EA mapping:
![]() |
Increased stability and availability. It is critical vital that all central systems have a near 100% availability. POS and back-end systems must always work, and the supporting processes must be streamlined to secure that risks related to business improvements and changes are minimized and understood. The EA mapping documents the relationships and show consequences changes. |
![]() |
Guaranteed Performance. Having acceptable system response 24/7, that can deal with business pikes must be planned and built around the system. Systems must deal with a variable load, handling that the sudden event changes the transaction volume. Any disruptions quickly result in customers walking away. The EA mapping must document components central for performance compliance, and the business actors involved |
![]() |
Scalable capacity. New stores or changes in the business model can quickly change the requirement for transaction and processing capacity. To be cost effective, the capacity scalability must dynamic according to the actual need. Both in terms to scaling up and down. The EA mapping documents components central for scalability, and the business actors involved. |
![]() |
Strong security. Cyberattacks are increasing and it is vital important to secure information and transactions. Being GDPR compliant puts demands on systems and internal processes on how to handle own and customer information. Security, tractability and audit trail builds trust into the system and documenting compliancy. The EA mapping documents governance and role compliance, and the business actors involved. |
![]() |
Right focus. There are always new business opportunities and process improvements. Keeping track on where to focus will lead to better and faster implementation of changes in a secure and stable manner. New ideas must be analyzed, and risk assessed, and also to understand the implications. The EA mapping can assist in focusing on what changes have the highest priorities and benefits. |
![]() |
Cost control. Being a retailer involves large investments in technology like POS, Mobile apps, customer portals and enterprise systems. Moreover, there may be large fluctuations in system usage throughout the year. By purchasing these features in the subscription form, it is possible to equalize the operating costs and that you only pay for what is needed. Good liquidity is archived by balancing cost full investments towards the revenue stream and securing actual return on these investments |
To move forward a “language” is needed to describe an enterprise architecture model where you can visualize, plan, implement and maintain all relationships that exists today, in transitions and the final vision.
Architecture Layers using ArchiMate
The overall mapping can be modelled in 5 main layers; Here I would like to focus on the symbolism used for identifying. The notation here is ArchiMate, that is open and independent enterprise architecture modeling language to support the description, analysis and visualization of architecture within and across business domains in an unambiguous way.
Motivation Elements defines the overall drivers and goals that the enterprise have. Much of the vision is located here. The Motivation elements can also be seen as a vertical layer, in close relationship to all layers.

The Strategy layer defines the overall course of action and a mapping towards resource and business capabilities.

The Business layer defines the business processes and the services the enterprise is providing, and the here the main business processes are defined. To simply the modeling it is relevant to start with the Business Objects, Business processes, Business Roles, Business actors, Business events, Business Services and Business Rules and Logics.

The Application layer contains application services and capabilities, their interactions and application processes. Here Dynamics 365 and much of the power platform is located. To simply the modeling it is relevant to start with Data objects, Application functions and Application components.

The Technology and physical layer describes the software and hardware(physical or virtual) capabilities that are required to support the deployment of business, data, and application services; this includes IT infrastructure, middleware, networks, communications, processing, standards, etc. The underlaying structure of Microsoft Azure would typically be described here. To simply the modeling it is relevant to start with Artifacts, System Software, Technology Service, Device and Communication network.

Architecture Relationships using ArchiMate
The real beauty comes, when the relationships between architecture elements are being defined. But to do this, a set of predefined relationships needs to be defined. The most common used is the following one

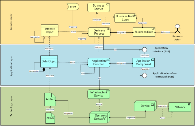
If putting this together in a combined setup I get the following relationship diagram of what is relevant to document.

(*Credits to Joon for this visualization)
As seen here, the business processes are a realization of the application functions, and this clarifies how a proper Enterprise Architecture modelling is documents. With this model, we can what business actors is assigned to what Business roles. This again shows the business process assignment to the role. The Business processes are there to realize business services.
Building the Architecture model using Ardoq
The architecture relationships can be challenging to describe using tools like Visio. Often, we see that great work is done, but not used to the potential. An alternative is to use cloud based mapping tools as ardoq, that covers most aspects in documenting relationships between business processes, applications, roles, risks and transitions. This is not a commercial for this tool, but I find it great. So, I decided to try to use Ardoq to model the Contoso demo data.
Here I will focus on the Application Layer, as this is the layer where the application functionality and data are located. First, I create the application components:

Then I create the Application Functions, and I also import the Business Roles that is available in the Contoso demo dataset.

Next job is to build the relationship between the application functions(D365), business processes(vertical processes) and business roles. This will allow me to visualize and to trace dependencies across all the EA mappings. Let’s take an example looking into the responsibilities of an employee named April Mayer.

I can here see that she is related to the business roles; Accounts payable clerk and manager. If I click on the “Accounts payable clerk” I jump into the view of this business role, and I can see that it is related to the business processes of accounts payable, and an association to April Mayer.

Jumping to accounts payable allows be to see the business processes involved.

I can also visualize the entire Enterprise Architecture Map will all objects and relations,

And zoom into specific on the relations; This graph shows me that April Meyer belongs to the role “Employee”, Accounts payable manager and clear. The Accounts payable clerk is associated with the business process “Accounts payable”. The clerk role is associated with the Financial management modules in Dynamics 365.

Here is another visualization, that shows the how the business objective of “Marketing” can be achieved, and what Business roles are involved, what Business processes, Application functions and what application components are also involved.

Knowing the relation and the ability to communicate is a key to happy Enterprise Architecture mapping.
Give is a try, the result can be very powerful.
Additional information
1. A high value blogger on Enterprise Architecture is http://theenterprisingarchitect.blogspot.com/.
2. Homepage of archimate: http://pubs.opengroup.org/architecture/archimate3-doc/toc.html .
3. Homepage of ARDOQ : https://ardoq.com/ Give it a try !






Great blog! But if I understand right than this is a BPMN tool?
Felix
This is a great blog Kurt! I tried to get to grips with Archimate a few years ago but failed to communicate the benefits. I will take a look at Ardoq.
I liked the article. Not sure if you use the archimate notation with the ardoq tool. Its not clear from the pictures. Thanks.Kostas